This document describes the feature management server.
The feature management server maintains the table which contains and maintains the list of features available on the device.
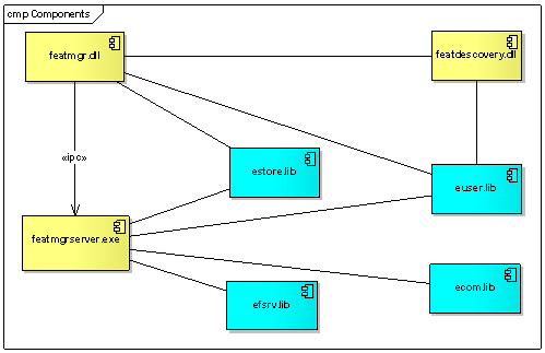
The feature management system uses the standard client server architecture that is the feature manager server that does the work associated with the feature management functionality. Communication between the application and the server is undertaken by two dlls.
The relationship between the parts of the feature management system is :
Communication to and from the feature management server is only provided by the methods available in the Feature Manager Client API and the Feature Manager Discovery API .
These are the same as for feature management (since it does all the work). They include adding, disabling, enabling and removing features.
For the description of the APIs used in feature management look at the component overview for featmgr.dll and featdiscovery.dll.
Copyright ©2010 Nokia Corporation and/or its subsidiary(-ies).
All rights
reserved. Unless otherwise stated, these materials are provided under the terms of the Eclipse Public License
v1.0.