Feature Discovery Overview

Provides a set of APIs that are used to initate a feature discovery operation.

Purpose

Feature discovery provides a set of APIs to discover if a feature or feature set is supported and available.

Required background

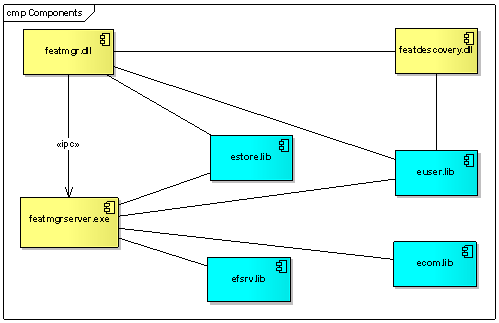
The feature management system uses the standard client server architecture that is the feature manager server does the work associated with the feature management functionality. Communication between the application and the server is undertaken by two dlls which contain the required API.

Architecture

The relationship between the parts of the feature management system is :

Figure 1. Architecture of the feature management system

APIs

This component provides one set of APIs that can be used to communicate with the feature management server.

API Description

TFeatureSet

Used to determine if multiple features are supported.

CFeatureDiscovery

Used to determine if a feature is supported.

Typical uses

The APIs provided by this dll are for use by third parties

  • A third party app wants to find out if the device can execute it : there is no point installing an application needing a camera, if one is not present on the device.

  • For the above, they would use the API provided by featmgr.dll.

  • Would be used to check if the required feature (and assumed framework) is present.

Use cases:

  • Query a single feature.

  • Query multiple features.