Feature Manager Client Overview

Provides the APIs required to communicate with the feature management server.

Purpose

Provides the complete set of functionality required for feature management.

Required background

A familiarity with the client/server framework is necessary because feature management uses the standard client/server architecture; the feature manager server actually does the work, the feature manager library provides the APIs to implement a client to that server.

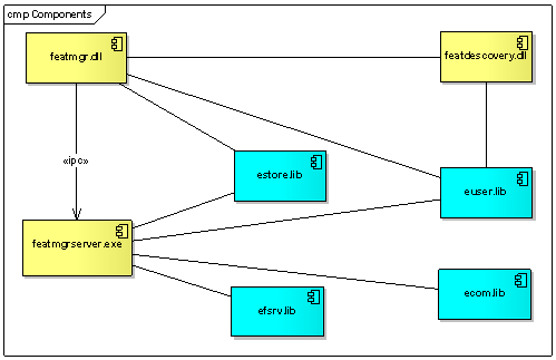
Architecture

The relationship between the parts of the feature management system is :

Figure 1. Architecture of the feature management system

APIs

This component provides one set of APIs that can be used to communicate with the feature management server.

This dll file holds the APIs that are @publishedPartner.

API Description

RFeatMgrClient

Base class of the client-side communication with the feature manager server.

RFeatureControl

Contains the full functionality of the feature manager.

MFeatureObserver

Provides a callback interface for handling feature change notifications.

CFeatureNotifier

This is the active object for obtaining the notification of changes in features.

Typical uses

  • Connect to the feature management server.

  • Produce a list of the features that are present.

  • Check to see if a feature is supported.

  • Delete a feature.