Store Overview

Provides structured data storage, using networks of streams.

Purpose

It is often necessary to persist a data structure such as an object by writing it to memory as a sequence of bytes called a stream. A complex object is persisted as multiple streams collectively known as a store. The Store component provides access to stores in Symbian platform.

Required background

The Store component requires no specific background apart from C++ and Symbian platform.

Key concepts and terms

The API has the following key concepts.

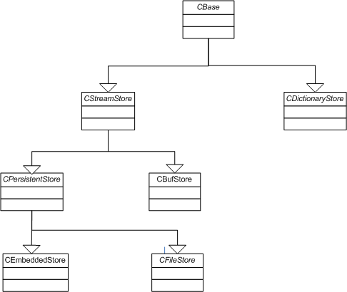
stream store

a store consisting of streams, implemented by CStreamStore

persistent store

a store which persists beyond the lifetime of the application which creates it, implemented by CPersistentStore

embedded store

a store which can itself be stored as a stream in another store, implemented by CEmbeddedStore

memory store

a store which resides in memory and exists only for the life of the store object, implemented by CBufStore

dictionary store base and streams

a sequence of streams accessed by a UID, implemented by CDictionaryStore

Architecture

A stream is a representation of a data structure (such as an object) as a sequence of bytes. Structures as complex as most applications require multiple streams to store their state. This is termed a store. Stream types that work with stores are provided by the Store Streams API.

The Stores API defines both base classes that define store abstractions without specifying the storage medium, and some concrete store types.

The abstract classes are used as the base classes of separate APIs which use particular storage media. In particular the File Stores API defines further concrete stores which use file storage. Its base class, CFileStore extends CPersistentStore and has its own subclasses such as CDirectFileStore . Concrete store types do not have to provide all the stream manipulation functionality defined by the base class interfaces: for example, direct file stores do not support individual deletion of streams within a store.

Dictionary stores are accessed by a UID whereas stream stores are accessed by a stream ID. Persistent stores persist beyond the lifetime of the application that created them: they have a root stream from which the other streams in the store can be found. Embedded stores can be stored as streams in other stores: once written they cannot be modified.

Stores are integrated with the application architecture as defined in the Uikon Core API. That expects file-based and embedded applications to handle their data storage through stores.

Stores are also the basis of the relational database provided by DBMS .

Figure 1. Store inheritance diagram

APIs

API Description

CStreamStore

Provides the core abstract framework for stores allowing streams to be created and manipulated

CPersistentStore

Persistent store abstract base class

CEmbeddedStore

Encapsulates an embedded store

CBufStore

In-memory non-persistent store

CDictionaryStore

Dictionary store interface

RStoreReadStream

Supports the opening and manipulation of an existing stream in a store

RStoreWriteStream

Supports the writing of a stream to a store

RFileBuf

A stream buffer hosted by a file

Typical uses

A typical use of stores is to write files to memory without using the file server. This is a good thing to do when an application uses embedded documents.