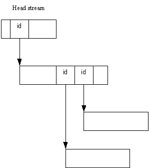
When a store stream is created, a stream ID is generated. This ID can be used to open the stream later. Stream IDs can be externalised into another stream, and this allows streams in a store to be built into a network.
An object that is saved to a store may use a network of streams, typically starting with a single head stream.
An object stores itself using a function of the form:
streamId=object.StoreL(store);
Given the correct stream ID, the object may be restored using a function of the form:
object.RestoreL(store,streamId)
where store is a reference or pointer to a store.
The function names StoreL() and RestoreL() are conventional for this purpose.
The following diagram shows the idea of stream networks:
Copyright ©2010 Nokia Corporation and/or its subsidiary(-ies).
All rights
reserved. Unless otherwise stated, these materials are provided under the terms of the Eclipse Public License
v1.0.