Simultaneous
Call Tutorial
This tutorial describes how to handle two call with the telephony
API for applications.
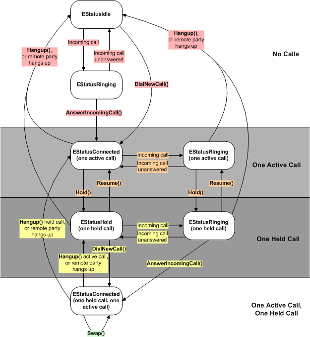
This state diagram shows how to dial or answer one or two calls
at a time.
Figure 1. Simultaneous Call State Diagram
The boxes are states. The enumeration value in each box is the status
of the voice line.
Voice
line status
describes these states and their meaning. The arrows show
events that trigger a change of state. In these events, a word in
bold
indicates
a
CTelephony
method that you can call.
-
check the
Voice
line status
for other calls
-
if the line is
Idle
(
CTelephony::EStatusIdle
)
then no calls are in progress
-
if the line is
on
hold
(
CTelephony::EStatusHold
) then there is another
call in progress, but it is on hold and you can still dial or answer a second
call. Now go to point four below
-
if another call is active,
you must wait until it completes before you can dial or receive a call.
-
Dial a call
while no calls are in progress, the line's status is
CTelephony::EStatusIdle
.
To dial a call, use
CTelephony::DialNewCall()
. If dialling
was successful and the remote party answers the call then the line's status
will become
CTelephony::EStatusConnected
.
-
Answer a call
while no calls are in progress, the line's status is
CTelephony::EStatusIdle
.
When a remote party calls your phone, the voice line's status will change
to
CTelephony::EStatusRinging
.
When the status is
CTelephony::EStatusRinging
, use
CTelephony::AnswerIncomingCall()
to
answer the call. The status will change to
CTelephony::EStatusConnected
and
the phone user can talk to the remote party.
-
Terminate the
call
-
detect
Remote
Termination
of a call
-
Hold a Call
-
Resume a call
-
Send DTMF tones
down the line
-
Line and call
information
-
Answer
a second call
at some point, a remote party might try to ring your phone. It is answered
in the same way as the first
The voice line state will change to
CTelephony::EStatusRinging
.
You can receive notification when this occurs; see
Detect
an incoming call
. Before answering the second call, you must put the
original call on hold. This is shown in the diagram above.
-
Dial
a second call
you can also dial a second call in the same way as the first. Once again,
you must put your original call on hold before dialling the second call
-
a
CTelephony::TCallId
will be given to you when you
successfully connect a second call. You will also have a
CTelephony::TCallId
from
the first call. Now you will be the owner of two calls: at any one time, one
will always be active and one will always be on hold.
Now you can:
Copyright ©2010 Nokia Corporation and/or its subsidiary(-ies).
All rights
reserved. Unless otherwise stated, these materials are provided under the terms of the Eclipse Public License
v1.0.